Hier finden Sie alle verfügbaren Teile und Zeichnungen der 'Makita BDF460'. Von hier aus können Sie alle gewünschten Teile direkt bestellen. Viele Teile müssen je nach Marke beim Hersteller bestellt werden, dies dauert ein bis vier Wochen. Alle Informationen, die wir haben, befinden sich auf unserer Website. Wir können Sie nicht beraten, was Sie benötigen. Dazu müssen Sie die Maschine zur Reparatur zurücksenden. Bitte beachten Sie bei der Bestellung Folgendes:
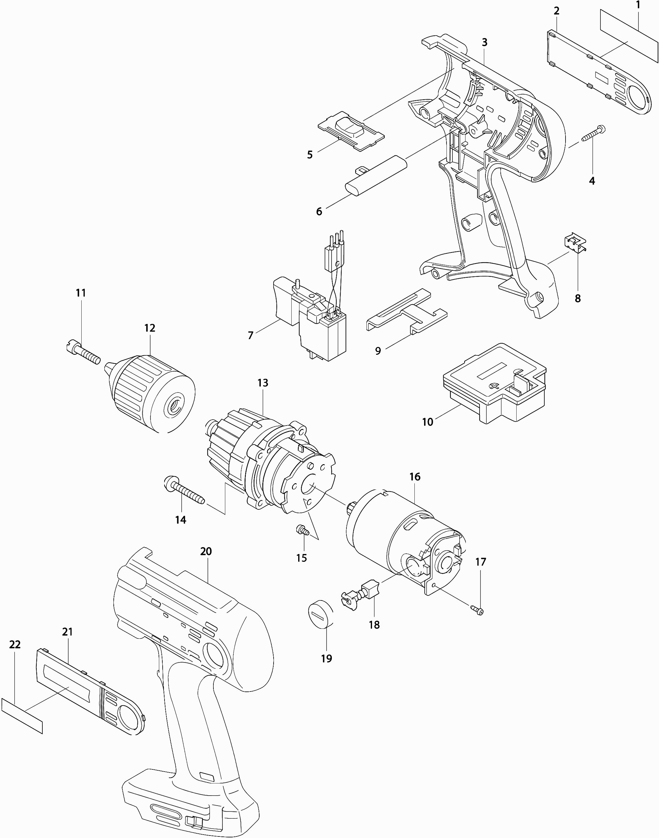
Zeichnungen der Makita BDF460
Teileliste der Makita BDF460
| Pos. | Beschreibung | Preis ohne MwSt | Preis inkl. MwSt | |
| Die angegebenen Preise enthalten die Mehrwertsteuer | ||||
| Typenschild | ||||
| 001 | 852291-7 | 3.60 | 4.28 | |
| Keine Informationen verfügbar, nicht bestellbar | ||||
| 002 | 183245-6 | |||
| Motorhaus Set Bhp460 | ||||
| 003 | 183244-8 | 29.70 | 35.34 | |
| Gewindeschneidschraube 3x16 | ||||
| 004 | 266130-9 | 1.00 | 1.19 | |
| Hoch-/Tiefgeschwindigkeits-Schieberegler | ||||
| 005 | 125102-2 | 1.20 | 1.43 | |
| Druckfeder 4 | ||||
| 005A | 231433-0 | 1.00 | 1.19 | |
| L/r verstellhebel | ||||
| 006 | 416079-5 | 1.20 | 1.43 | |
| Schalter | ||||
| 007 | 651992-2 | 34.10 | 40.58 | |
| Bitklemme | ||||
| 008 | 344391-2 | 1.00 | 1.19 | |
| Stützplatte | ||||
| 009 | 344898-8 | 2.40 | 2.86 | |
| Anschlusseinheit | ||||
| 010 | 643983-7 | 4.80 | 5.71 | |
| Schraube 6x32 | ||||
| 011 | 251465-1 | 9.60 | 11.42 | |
| Boorkop snelspan 1,5-13mm | ||||
| 012 | 766027-7 | 23.00 | 27.37 | |
| Getriebe-Set | ||||
| 013 | 125166-6 | 81.40 | 96.87 | |
| Verstellgriff 6316D * | ||||
| 013A | 417381-9 | 1.20 | 1.43 | |
| Keine Informationen verfügbar, nicht bestellbar | ||||
| 014 | 265999-8 | |||
| Selbstschneidende Schrauben 4X8 * | ||||
| 015 | 266134-1 | 1.00 | 1.19 | |
| Nicht mehr lieferbar, kein Ersatz | ||||
| 016 | 629755-4 | |||
| Schroef 3x8 | ||||
| 017 | 652066-2 | 1.00 | 1.19 | |
| Kohlebürstensatz Cb-430 | ||||
| 018 | 191971-3 | 3.60 | 4.28 | |
| Bürstenkappendeckel Dh50mb | ||||
| 019 | 643929-3 | 1.00 | 1.19 | |
| Motorhaus Set Bhp460 | ||||
| 020 | 183244-8 | 29.70 | 35.34 | |
| Keine Informationen verfügbar, nicht bestellbar | ||||
| 021 | 183245-6 | |||